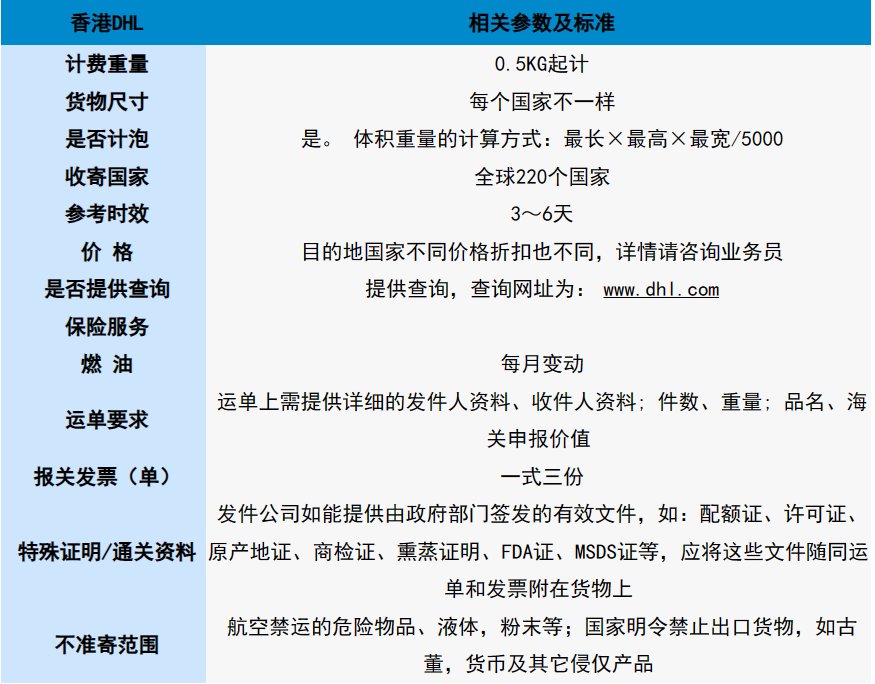
服务行业 行业分类:危险品运输解决方案 / 进口物流解决方案 / 国际快递解决方案 / 国际物流解决方案 / 海运整箱解决方案 / 海运拼箱解决方案 / 国际空运解决方案 / FBA 头程解决方案 / HST物流快递公司-连接世界,贯通全球 快递及托运服务 | UPS 中国 香港DHL快递服务-全球最快速、最安全、··· 欧洲专线双清包税_含英国脱欧独立清关_全··· 意大利专线_热那亚港清关_辐射南欧_双清··· 美国海运DDP | 自有美国清关行 | ··· 总数279首页上一页···2930313233···下一页尾页31/47